您现在位置:退役军人服务 >> 优待证申领 >> 优待目录 >> 浏览文章
南充市面向全国现役军人、退役军人和其他优抚对象的第一批优待项目清单

军政军民团结紧  尊崇尊重情意深

南充市面向全国现役军人、

退役军人和其他优抚对象的

第一批优待项目清单来了!

主要涉及文旅、医疗、住宿等方面

敬请关注

1

文旅优待

image.png

2

医疗优待

image.png

3

住宿优待

image.png

image.png


4

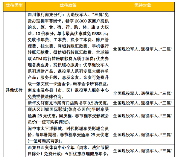
其他优待

image.png

服务热线:

南充市退役军人服务中心:  0817-2806380 

顺庆区退役军人服务中心:0817-2999190

高坪区退役军人服务中心:0817-3573678

嘉陵区退役军人服务中心:0817-3630036

阆中市退役军人服务中心:0817-6351667

南部县退役军人服务中心:0817-5558916

西充县退役军人服务中心:0817-4234433

仪陇县退役军人服务中心:0817-7216123

营山县退役军人服务中心:0817-8232191

蓬安县退役军人服务中心:0817-8686576